重庆疫情最新消息4月6日
月6日0—24时,重庆市无新增本土确诊病例和无症状感染者 ,无新增境外输入确诊病例和无症状感染者 。 具体疫情情况如下:本土疫情情况 截至4月6日24时,重庆市现有本土确诊病例5例,分布区域为:永川区2例、云阳县2例 、南岸区1例。

月1日0—24时 ,重庆市新增本土无症状感染者2例,无新增本土确诊病例,新增境外输入无症状感染者5例 ,无新增境外输入确诊病例。

经济活动的“周期性波动”与适应挑战疫情对经济的影响呈现周期性特征 。
国家卫生健康委通报最新疫情。1国内联播快讯:『1』深交所近1500家主板公司总市值超过22万亿。『2』东北黑土地保护性耕作今年实施8000万亩 。『3』三峡水库一季度为长江中下游补水48亿立方米。『4』河南1009个项目今天集中开工。『5』青岛177个项目今天集中开工。
月6日0时至24时,云南省无新增本土确诊病例和无症状感染者,但存在境外输入相关病例情况 。具体信息如下:新增病例情况根据云南省卫生健康委员会通报,4月6日0时至24时 ,云南省未报告新增本土确诊病例及无症状感染者,表明本土疫情形势稳定,防控措施持续有效。
月2日0时至24时 ,四川新增本土确诊病例6例,新增本土无症状感染者5例,具体情况如下:新增本土确诊病例6例 地区分布:成都市3例 ,德阳市1例,遂宁市2例。具体来源:2例为3月31日自省外来蓉人员 。1例为成都市确诊病例的密切接触者。1例为德阳市无症状感染者转确诊(既往通报病例)。
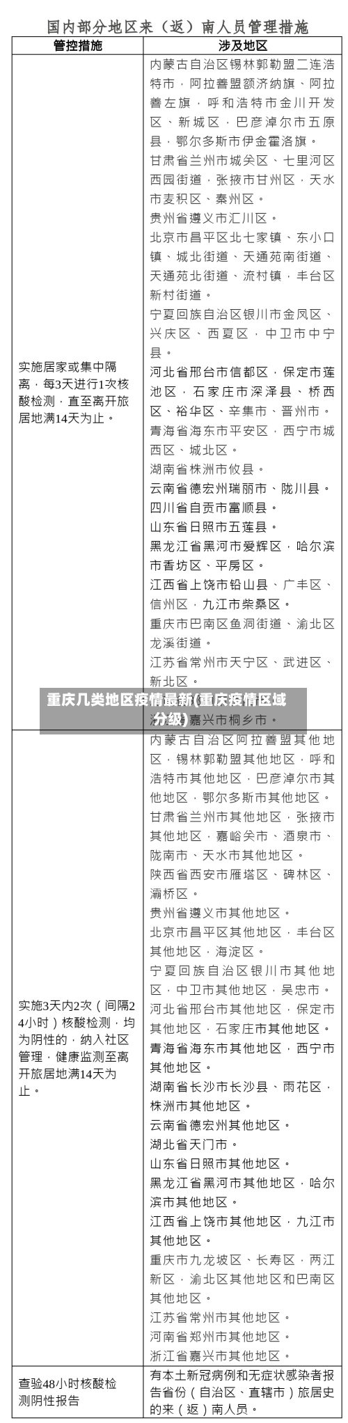
重庆属于疫情什么风险地区
定义标准 二类地区的划分依据主要为两点:伊蚊活跃期较长或存在本地病例及聚集性疫情风险 。这类地区需加强蚊媒监测和病例预警,防止疾病暴发。 包含省份 根据2025年相关防控方案 ,二类地区包含以下11个省份: 上海、江苏、安徽 、江西、山东、河南 、湖北、湖南、重庆、四川 、贵州。
月3日重庆划定的3个中风险区分别是渝北区宝圣湖街道石盘河社区金石大道398号重庆星充新能源科技有限公司办公区、渝北区龙塔街道黄龙路53号东原晴天见小区、长寿区菩提街道古镇社区西二支路88号中央公园小区一组团 。
截止2021年03月06日15时,重庆不是新冠中高风险地区。截至3月4日24时,重庆市本地无在院确诊病例 ,累计治愈出院病例570例,累计死亡病例6例,累计报告确诊病例576例。
重庆九龙坡区属于常态防控区 。高风险区:最后一例确诊后14天内如无新的本地确诊病例,可解除封锁。在高危地区 ,要采取极其严格的措施应对疫情。果断采取停工 、停业、停课等管控措施。必要时可采取区域封锁,限制人员进出 。
截至12月12日,去重庆旅游安全 ,因为重庆属于低风险区。据新京报客户端梳理,截至12月12日10时,根据相关地区新冠肺炎疫情防控工作指挥部通报 ,全国共有14个县区(乡镇、街道 、区域)为中风险地区。
防控二类地区是指什么
防控二类地区主要指在特定蚊媒传染病(如登革热、基孔肯雅热)传播风险评估中,存在较高风险的省份 。 定义标准 二类地区的划分依据主要为两点:伊蚊活跃期较长或存在本地病例及聚集性疫情风险。这类地区需加强蚊媒监测和病例预警,防止疾病暴发。
疫情防控中的“二类地区 ”并没有全国统一标准 ,但在实际管理中通常对应两类划分:中风险区或管控区 。按高中低风险区划分 在疫情常态化管理阶段,若某区域连续7天出现新增确诊病例,或存在单起疫情但传播风险较高时 ,可能被列为中风险区(类比“二类地区”)。
二类地区的定义与现状 基孔肯雅热主要通过蚊虫叮咬传播,国内将存在伊蚊媒介、曾有输入病例或局部传播风险的区域划分为二类防控区。例如云南 、广东等边境或湿热地区,近年来偶有输入病例报告,但本土传播链尚未大规模扩散 。
疫情防控二类地区主要指根据疫情风险程度划分出的中等风险区域。在疫情常态化防控阶段 ,为了更有效地管理疫情,部分地区会采用分级管理的方式。二类地区的划分就是基于对病毒传播速度、阳性感染者数量等多个指标进行综合研判后决定的 。
低风险区:同一县区内除高、中风险区外的其他区域。 防控措施要求 高风险区:执行“足不出户 、上门服务”封控措施,若新增病例可能延长封控。 中风险区:实施“人不出区、错峰取物 ”管控模式。
一类地区:定义:媒介伊蚊活跃期较长、既往报告登革热本地病例较多、聚集性疫情发生风险相对较高的省份 。包括:浙江 、福建、广东、广西 、海南、云南。二类地区:定义:媒介伊蚊活跃期相对较长或既往有登革热本地病例报告、有一定聚集性疫情发生风险的省份。
重庆中高风险地区有哪些?
重庆中高风险地区有江津区 、永川区、大足区、万盛经开区 、梁平区等 。截至3月13日24时 ,重庆市本地无在院确诊病例,累计治愈出院病例570例,累计死亡病例6例 ,累计报告确诊病例576例。截至3月13日24时,重庆市无境外输入在院确诊病例,累计报告境外输入确诊病例15例 ,均已治愈出院。
重庆高风险区有11个,无中风险区 。重庆高风险区如下:沙坪坝区丰文街道国鑫路9号附1号。九龙坡金汇园17号1幢。南岸区学府大道41号1-2栋、学府大道41号3幢楼 。潼南区大佛街道嘉霖豪园1栋。潼南区桂林街道铜新花园1栋。
个 。重庆还有12个高风险地区。包括天星桥正街、小龙坎正街 、石小路、龙泉路、小龙坎新街、站南路 、清溪路、天梨路、天马路 、天星桥正街的合围区域中除高风险区外的其他区域。

重庆哪个地区疫情最严重
截止至2022年12月5日,最严重的是渝中区。
重庆疫情最严重区域是沙坪坝 。通过查询相关公开信息 ,截止到2022年12月22日重庆市沙坪坝防控情况是低风险地区。最严重的是沙坪坝区,沙坪坝区也是重庆本轮疫情最严重的地区,高风险实行足不出户、上门服务,连续5天未发现新增感染者 ,降为低风险区,高风险区域做好个人防护、勤开窗通风。
南岸区 。重庆,简称“渝” ,别称山城,雾都,截止到2022年8月30日重庆划定了高风险区有17个南岸区最严重 ,沙坪坝区3个,南岸区6个,九龙坡区2个 ,巴南区4个,长寿2个。









