有疫情的地区有哪些
〖壹〗 、湖北省作为重点疫区:作为疫情的发源地 ,湖北省尤其是武汉市在疫情期间面临着极大的挑战 。随着疫情的扩散,湖北省其他地区也受到了严重影响,因此整个省份被视为重点疫区。 广东、黑龙江等省份的疫情情况:广东等地由于人口流动大、密度高,疫情传播速度快 ,一度成为重要的防控区域。

〖贰〗、022年3月,河南省内有疫情发生的城市包括郑州市 、周口市、焦作市、濮阳市 、商丘永城、开封市、信阳市 、洛阳市。以下是这些地区的相关情况说明:郑州市作为河南省省会,郑州市疫情动态受广泛关注 。可通过官方渠道获取确诊病例和无症状感染者数据详情、中高风险区名单、封控区和封闭区名单等信息。

〖叁〗 、这些病例涉及到绍兴市、宁波市、杭州市 、呼伦贝尔市、齐齐哈尔市以及西安市。


重点关注地区有哪些?
〖壹〗、明天可重点关注东数西算、新冠治疗 、培育钻石、中药四大板块 ,以下为具体分析:东数西算 市场热度:最近几天东数西算非常火,属于市场热点 。战略背景:东部地区数字经济发达,对数据处理需求大 ,但地少人多不利于大规模建设数据中心;西部地广人稀,可再生资源多,可为计算提供充足绿色电力。
〖贰〗、在浦东买房 ,可重点关注以下板块:张江 、唐镇、孙桥张江:张江产业园区是浦东的重要经济增长极,带动了大量高端就业,显著提升了当地GDP。板块内上班族收入高且年富力强 ,到了适婚年龄后购房需求旺盛,使得张江的租售比非常高,一手房和二手房都十分抢手 。唐镇:随着张江的开发扩大,唐镇受到积极带动。
〖叁〗、023年城投债发行与兑付双高峰背景下 ,江苏 、云南、宁夏等省份及天津、昆明 、柳州等城市需重点关注,具体分析如下:省级层面:兑付压力突出的地区江苏省 发行规模:2023年3月发行规模超8000亿元,1-3月累计发行60万亿元 ,均为全国第一,且以1-3年期债券为主。
〖肆〗、环保倒查 近年重点关注河南、山东 、河北等工业大省,2023年生态环境部通报显示 ,这三个省份在中央环保督查中发现问题数量位居前三 。山西、内蒙古等能源产区因露天煤矿环保问题也被多次倒查。
2022福建泉州疫情什么时候结束?具体什么时候解封?附疫情最新消息_百度...
〖壹〗、022年福建泉州疫情预计在4月中下旬结束,解封时间预计从4月上旬开始,具体解封时间需根据当地疫情防控办通知安排。以下是关于泉州疫情的详细情况介绍:疫情结束时间预测整体结束时间:根据当地本轮疫情通报数据 ,泉州此轮本土疫情预计在2022年4月中下旬结束 。
〖贰〗、022年4月15日。通过查询泉州一起过防控指挥部官方网站可知,泉州在2022年4月15日解封,泉州的疫情得到有效控制 ,没有疫情确诊病例,便得到解封。
〖叁〗 、没有封城,封控时间是2023年3月18日。泉州市至疫情爆发之后,因为当地疫情的发展速度得到了有效控制 ,只是对部分街道进行了封控管理,并没有封城,自2022年3月18日0时起 ,新划定鲤城区金龙街道、浮桥街道、江南街道 、常泰街道,丰泽区东海街道,洛江区 ,泉州开发区为管控区,实行人不出区、严禁聚集 。
〖肆〗、2022年疫情解封时间是12月7日。 根据国家卫健委官方资料,2022年12月7日 ,全国全面解封,出入任何场合和地区,不再查验核酸。 新冠病毒(COVID-19)是一种由SARS-CoV-2病毒引起的传染病 ,症状包括发热 、咳嗽、呼吸急促、乏力 、肌肉或关节疼痛、喉咙痛、失去嗅觉或味觉等 。
〖伍〗 、022年12月5日。疫情是指新型冠状病毒感染,于2022年12月5日宣布疫情全面放开,是由国务院联防联控机制综合组发布关于进一步优化落实新型冠状病毒感染疫情防控措施的通知。对新型冠状病毒感染者不再实行隔离措施,不再判定密切接触者 ,不再划定高低风险区 。
〖陆〗、月7日到12日。根据中国新闻网查询显示,2022年全国疫情解封时间各地有所不同,部分地区在2022年12月7日全面解封 ,出入任何场合和地区,不再查验核酸,部分地区在2022年12月8日到12日全面解封。
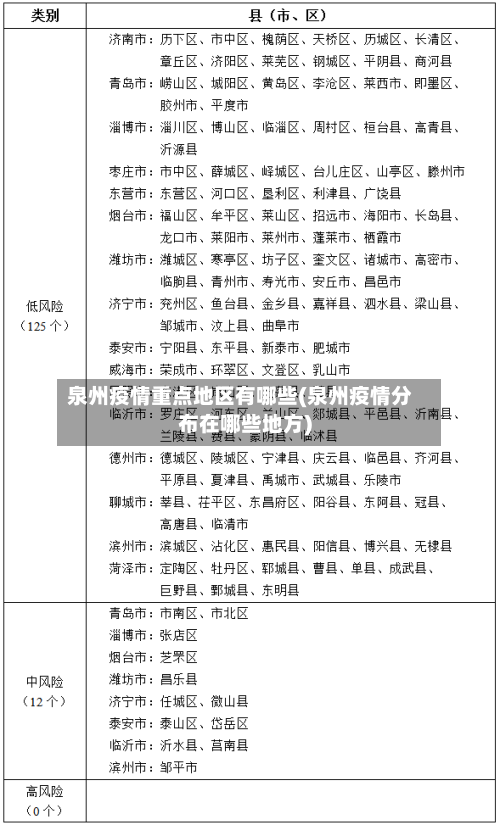
泉州新增中高风险地区25个名单泉州新增中高风险地区25个名单最新_百度...
高风险地区:原则上将阳性感染者居住地 自10月25日开始计算 ,截至12月9日24时,泉州累计新增共227例确诊病例和573例无症状感染者(其中37例转为确诊病例),近来有167例确诊病例在定点医院住院 ,还有451例无症状感染者在定点医院接受集中隔离医学观察 。
自2022年4月5日起,石狮市万国会(名爵酒店)由高风险地区调整为低风险地区,所以福建泉州石狮摘星了。
采取“足不出户、上门服务 ”等封控措施。高风险区连续7天无新增感染者降为中风险区 ,中风险区连续3天无新增感染者降为低风险区 。其他地区对近7天内有高风险区旅居史人员,采取7天集中隔离医学观察措施。截至2022年12月16日21时,31个省(自治区、直辖市)和新疆生产建设兵团现有疫情高风险区825个。
泉州市防控新型冠状病毒感染的肺炎疫情应急指挥部办公室发布通告根据当前我市疫情防控实际情况,现就有关事项通告如下:经专家研判 ,自2022年3月24日起,将晋江市陈埭镇海尾村列为高风险地区,将晋江市池店镇新店村 、陈埭镇高坑村、永和镇割山村列为中风险地区。
高风险地区入泉人员严格实施集中医学观察14天;中风险地区入泉人员实施居家医学观察14天及2次核酸检测等健康管理措施 。对高、中风险区所在地级市的其他低风险地区入泉人员 ,未持有抵达我市前7天内核酸检测阴性证明的均应进行核酸检测,同时开展14天健康监测及2次核酸检测。减少不必要出行。
泉州新增中高风险区(泉州中高风险地区最新名单最新)
中风险区【近来泉州有4个,均在晋江)中风险区采取“人不出区 、错峰取物”等管控措施 。
泉州市近来全域属于常态化防控区域 ,不属于高风险地区。以下是详细解释:风险等级定义 高风险等级地区一般为病例和无症状感染者居住地,以及活动频繁且疫情传播风险较高的工作地和活动地等区域。这些区域原则上会实行严格的封控措施,如封闭区域、足不出户等 。
截止2022年09月27日14时 ,泉州暂无高中低风险地区,全域都是常态化防控区域泉州,别称鲤城 ,福建省辖地级市,是福建省人民政府批复确定的海峡西岸经济区中心城市之现代化工贸港口城市。
高风险:厦门市同安区所属的新民镇湖里工业园以东、同明路以西 、集安路以南、集贤路以北的区域。高风险:莆田市仙游县所属的枫亭镇 。中风险:莆田市仙游县所属的郊尾镇后沈村、赖店镇象岭村 、园庄镇大埔村。中风险:泉州市泉港区所属的界山镇东丘村。









