去梅州坐火车会黄码吗
〖壹〗、去梅州坐火车会黄码的。根据梅州疫情防控总指挥部发表截至近来2022年9月8日疫情感染报告了解到,梅州属于中高风险地区 ,但是中高风险地区较少。所以在梅州坐火车会变成黄码而不是红码 。

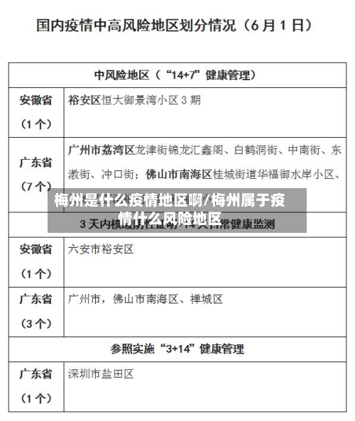
〖贰〗 、【更新时间:2021年10月22日】以下城市来梅人员、健康码红码黄码人员需要报备。

〖叁〗、对没参加区域核酸检测的市民,将进行赋黄码管理,限制进入公共场所 ,限制乘坐公共交通工具。 疫情防控人人有责,请广大市民本着为自己和他人负责的态度,积极主动参与配合区域核酸检测 ,携手共筑全市疫情防控安全防线 。

〖肆〗 、青岛到惠州是否需要隔离?非必要不前往疫情风险地区,建议出行前提前通过中国政府网及国务院客户端小程序查询目的地的最新疫情防控政策,主动配合当地疫情防控措施 ,途中做好个人防护。发热病人、健康码“黄码”等人员要履行个人防护责任,在未排除感染风险前不要出行。

梅州丰顺疫情是怎么发生的
〖壹〗、可以追溯到揭阳市惠来县 。据悉,丰顺本轮疫情始于2022年10月23日 ,本次感染的是奥密克戎变异株BA.2。梅州,别名嘉应府 、循州,广东省辖地级市,位于广东省东北部 ,东部与福建省龙岩市和漳州市交界,南部与潮州市、揭阳市、汕尾市毗邻,西部与河源市接壤 ,北部与江西省赣州市相连。
〖贰〗 、丰顺的疫情源头近来尚未有确切的公开信息指出具体来源,但疫情始于10月23日,在对外市阳性病例的密切接触者筛查中发现首例无症状感染者 ,病毒为奥密克戎变异株BA.2 。疫情发生及发现过程如下:疫情起始时间:丰顺本轮疫情始于10月23日。
〖叁〗、梅州丰顺疫情为什么这么严重 “由于本次感染的是奥密克戎变异株BA.2,其传播呈现三大特点,容易造成感染者短时间内快速增长。”丘懿洋表示 ,现有证据表明,奥密克戎变异株BA.2是近来传播力最强的流行株之一,易造成较大范围传播 。
〖肆〗、有。广东梅州市丰顺县新增7例无症状感染者 ,11月29日,梅州市丰顺县“1023 ”疫情新增7例阳性病例(均为无症状感染者)。梅州市一般指梅州。梅州,广东省辖地级市,位于广东省东北部 ,地处闽粤赣三省交界,东部与福建省龙岩和漳州接壤,南部与潮州 、揭阳、汕尾毗邻 ,西部与河源接壤,北部与江西省赣州相连 。
〖伍〗、通过查询相关资料显示,广东省梅州市是疫情地区。因为据广东省梅州市新冠肺炎疫情防控指挥部办公室通报 ,2022年9月7日12—16时,广东梅州市丰顺县在集中隔离的密接人员中发现1例外省输入关联病例,为梅州市“0904”关联疫情第3例病例。
广东梅州是否中高风险地区
〖壹〗、该地区属于低风险地区 ,不是疫情风险地区,实行常态化管理 。但出门仍需佩戴好口罩,做好个人防护措施。梅州 ,广东省辖地级市,位于广东省东北部。
〖贰〗 、政策背景:国内多个省份及广东省内广州、东莞等地相继发生本土疫情,叠加春节假期人员流动和聚集增加,疫情传播风险显著上升 。梅州市疾控中心因此强化防控措施 ,以减少跨区域传播风险。配套倡议:除离梅出省核酸要求外,梅州疾控还提出以下建议:减少流动:建议市民留梅过节,避免前往境外或国内中高风险地区。
〖叁〗、是 。根据国家疫情防控中心查询 ,截止于2022年11月7日,梅州市属于高风险地区。梅州,广东省辖地级市 ,位于广东省东北部,地处闽粤赣三省交界,东部与福建省龙岩和漳州接壤 ,南部与潮州 、揭阳、汕尾毗邻,西部与河源接壤,北部与江西省赣州相连。
〖肆〗、去梅州坐火车会黄码的 。根据梅州疫情防控总指挥部发表截至近来2022年9月8日疫情感染报告了解到 ,梅州属于中高风险地区,但是中高风险地区较少。所以在梅州坐火车会变成黄码而不是红码。
〖伍〗 、022年乘坐高铁回梅州是否需要隔离,取决于出发地是否为中高风险地区或存在相关旅居史,具体需按以下情况分类处理:若出发地为高风险地区:需实施14天集中隔离医学观察 ,并在第14天进行新冠病毒核酸检测。
广东省梅州市是疫情地区吗
〖壹〗、广东省平远县报告的非洲猪瘟疫情为一起疑似因违规调运输入的病例,疫情发生时养殖场存栏仔猪1015头,其中发病和死亡均为214头 ,当地已启动应急响应机制进行处置 。以下是详细情况:疫情发布与确诊:农业农村部新闻办公室于1月21日发布消息,广东省梅州市平远县报告发生一起疑似因违规调运输入的非洲猪瘟疫情。该疫情经广东省动物疫病预防控制中心确诊。
〖贰〗、政策依据:梅州市新型冠状病毒肺炎疫情防控指挥部发布的2022年第1号通告明确要求,严格人员出行管理 ,倡导非必要不离梅 、不出省,确需离梅出省的,须持有48小时内核酸检测阴性证明 。同时 ,各级党政机关、企事业单位需带头落实该要求。
〖叁〗、通过查询相关资料显示,广东省梅州市是疫情地区。因为据广东省梅州市新冠肺炎疫情防控指挥部办公室通报,2022年9月7日12—16时 ,广东梅州市丰顺县在集中隔离的密接人员中发现1例外省输入关联病例,为梅州市“0904”关联疫情第3例病例 。
〖肆〗 、广东省梅州市属于低风险地区,不是疫情风险地区,实行常态化管理。但出门仍需佩戴好口罩 ,做好个人防护措施。
〖伍〗、是 。根据国家疫情防控中心查询,截止于2022年11月7日,梅州市属于高风险地区。梅州 ,广东省辖地级市,位于广东省东北部,地处闽粤赣三省交界 ,东部与福建省龙岩和漳州接壤,南部与潮州、揭阳、汕尾毗邻,西部与河源接壤 ,北部与江西省赣州相连。
广东省梅州市属于什么风险地区
梅州属低风险 。3月15日,梅州全市无新增确诊病例和疑似病例。截至3月15日24时,梅州全市累计报告新型冠状病毒肺炎确诊病例16例 ,累计出院16例。截至3月15日24时,全省累计报告新冠肺炎确诊病例1361例,累计出院1306例,累计死亡8例。
截止2022-08-2709:10:01最新数据显示 ,惠州地区近来没有低风险地区 。解除标准:高风险地区:连续7天没有新增感染者,且第7天风险区内所有人员核酸筛查均为阴性,改为中风险区;连续3天无新增感染者再降为低风险区域。
不是。截止2022年9月28日 ,据梅州疫情防控中心资料显示 。该地区属于低风险地区,不是疫情风险地区,实行常态化管理。但出门仍需佩戴好口罩 ,做好个人防护措施。梅州,广东省辖地级市,位于广东省东北部 。
政策背景:国内多个省份及广东省内广州 、东莞等地相继发生本土疫情 ,叠加春节假期人员流动和聚集增加,疫情传播风险显著上升。梅州市疾控中心因此强化防控措施,以减少跨区域传播风险。配套倡议:除离梅出省核酸要求外 ,梅州疾控还提出以下建议:减少流动:建议市民留梅过节,避免前往境外或国内中高风险地区 。
梅州畲江疫情源头是哪里
梅州畲江疫情源头可以追溯到揭阳市惠来县。根据相关公开信显示2022年11月21日本轮疫情本轮疫情始于10月23日,这波疫情的源头可以追溯到揭阳市惠来县,本次感染的是奥密克戎变异株BA.2 ,截止2022年11月20日0时现有确诊病例50列。
梅州畲江位于广东省梅州市梅县区西南部 。畲江镇俗称畲坑,是广东省梅州市梅县区下辖的一个镇。它位于梅县西南部,属韩江流域梅江上游 ,东南与丰顺县建桥镇相连,西南与兴宁市水口镇为邻,东北部与梅县区水车镇交界 ,西北与兴宁市新圩镇接壤。
畲江镇,隶属于广东省梅州市梅县区位于梅县西南部,属韩江流域梅江上游 ,东南部与丰顺县建桥镇相连,西南与兴宁市水口镇为邻,东北部与梅县区水车镇交界 ,西北与兴宁市新圩镇接壤。全镇总面积177平方千米 。 截至2019年,畲江镇有户籍人口47730人。 清代以前,属程乡县(今梅县)万安都,亦称畲坑堡。
畲江是梅州市的 。以下是对畲江的详细介绍:地理位置:畲江位于梅县西南部 ,属韩江流域梅江上游。其东南部与丰顺县建桥镇相连,南与兴宁市水口镇为邻,东北部与梅县区水车镇交界 ,同时还与兴宁市新圩镇接壤。这样的地理位置使得畲江在区域交通和经济发展中占据重要地位 。
不穷。畲江镇隶属于广东省梅州市梅县区,地处区域西南部,位于梅县区、兴宁市、丰顺县 、五华县等四市区县交界处 ,毗邻13个镇,梅州畲江镇不穷,原因是:该镇以发展工艺编织业为龙头 ,保持工业、农业、林业快速稳定发展;是乡镇信息化建设较早的镇之一。








