2022河南信阳中高风险地区名单河南省信阳市低风险
自2022年5月11日13时起 ,将县域内所有中风险区调整为低风险区,所有封控区 、管控区、防范区全面解除管控,有序恢复疫情防控常态化管理。近来 ,信阳市无中高风险地区 。拓展信息:关于中心城区开展常态化核酸检测的通告自2022年6月2日起,按照“愿检尽检 ”原则,在每48小时内为中心城区居民和外来人员免费提供一次核酸检测服务。

河南信阳属于低风险地区。自2022年5月11日13时起 ,河南省信阳市固始县县域内所有中风险区调整为低风险区,所有封控区、管控区 、防范区全面解除管控,有序恢复疫情防控常态化管理 。调整后 ,全国有高中风险地区21+73个。如何做好个人防护:勤洗手。
截止2022年5月14日,信阳信阳市辖区地区近来没有中、高风险区域,都是低风险地区 。风险地区划分标准 地域:以街道或乡镇为基本的单位。时间:以新冠肺炎的最长潜伏期14天为一个单位。疫情:累计多少新冠肺炎病例、有无出现聚集性疫情 。
河南疫情严重地区有哪些?
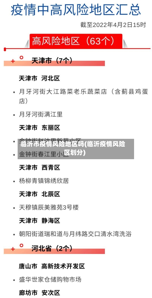
022年3月,河南省内有疫情发生的城市包括郑州市 、周口市、焦作市、濮阳市 、商丘永城、开封市、信阳市、洛阳市。以下是这些地区的相关情况说明:郑州市作为河南省省会 ,郑州市疫情动态受广泛关注。可通过官方渠道获取确诊病例和无症状感染者数据详情 、中高风险区名单、封控区和封闭区名单等信息。
郑州市、许昌市 、漯河市 。根据河南疫情信息查询,截止到2022年12月13日,河南疫情最严重的几个城市是郑州市、许昌市、漯河市。河南省 ,简称“豫”,中华人民共和国省级行政区。省会郑州 。
河南省内近来疫情最严重的五个城市为:郑州市 、许昌市、漯河市、平顶山市 、鹤壁市。
河南信阳疫情严重有两个原因,从地理位置来看的话 ,信阳就容易被殃及池鱼。信阳距离武汉只有一百多公里,与湖北的多个城市接壤 。当武汉爆发疫情之后,信阳绝对会率先成为疫情重发区之一。另外还要看一下全国地图 ,从广州到哈尔滨这一段路,是经过湖北武汉的。
国内 河南省安阳市现有确诊的新型冠状病毒肺炎患者有462例,因此 ,可认为近来国内新冠病毒最严重的地区是河南省安阳市,而且安阳市中还存在着两个高风险地区,分别为育才中学和古贤镇全域 。但是,据相关信息报道 ,河南本次的疫情已基本控制,扩散风险已降低。

河南信阳属于什么风险地区
〖壹〗、地理位置与地震区:信阳位于中国的中部地区,属于华北地震区的一部分。虽然华北地震区是中国地震活动较为频繁的地区之一 ,但信阳在其中的地震活动性相对较低 。地震发生的不确定性:地震的发生具有不确定性和难以预测性。尽管信阳市的地震活动性相对较低,但这并不意味着该地区完全不会发生地震。
〖贰〗、河南信阳属于低风险地区。自2022年5月11日13时起,河南省信阳市固始县县域内所有中风险区调整为低风险区 ,所有封控区 、管控区、防范区全面解除管控,有序恢复疫情防控常态化管理 。调整后,全国有高中风险地区21+73个。如何做好个人防护:勤洗手。
〖叁〗、河南省信阳市确实存在发生地震的可能性 ,且近来信阳地震带活动处于高峰阶段,仍有发生4—5级地震的危险性 。地理位置与地震带关系 河南省信阳市位于华北板块华北地震带与华南板块华南地震带之间,这一地理位置使得信阳地区的地震活动具有南北过渡的特征。
〖肆〗、截止2022年5月14日 ,信阳信阳市辖区地区近来没有中 、高风险区域,都是低风险地区。风险地区划分标准 地域:以街道或乡镇为基本的单位 。时间:以新冠肺炎的最长潜伏期14天为一个单位。疫情:累计多少新冠肺炎病例、有无出现聚集性疫情。
〖伍〗、近来公开信息尚未明确提到10月30-31日河南具体危险区域,但借鉴历史天气模式,黄河以南地区存在一定风险 。 风险区域借鉴结合5月底河南省强降水区域特征 ,若气象条件类似,豫南的南阳 、信阳、驻马店、周口等南部县市需特别关注短时强降雨和雷暴大风,这些区域山地与平原过渡地带易出现积水或山洪。








